Ir al contenido
Nuestro servicio GlobalSoft

IA para la transformación digital

Automatización Inteligente que Transforma tu Operación. La IA no es solo para chatear, es para ejecutar.


Empezar ahora

IA para la transformación digital GlobalSoft
IA GlobalSoft
Inteligencia Artificial GlobalSoft

En GlobalSoft, llevamos la Inteligencia Artificial más allá de la pantalla. No solo implementamos herramientas; construimos sistemas nerviosos digitales que conectan tus aplicaciones favoritas con los modelos de lenguaje más potentes del mundo.

Nuestra propuesta de valor

Unimos los cuatro pilares de la automatización moderna para que tu equipo se concentre en lo que realmente importa:

Cerebros de IA (LLMs) GlobalSoft
Cerebros de IA (LLMs)

Integramos Gemini, ChatGPT y Copilot para analizar, redactar y tomar decisiones contextuales en segundos.



Orquestación con n8n GlobalSoft
Orquestación con n8n

 Conectamos más de 400 aplicaciones (CRMs, ERPs, bases de datos) creando flujos de trabajo sin costuras que funcionan 24/7.



Interfaces Conversacionales GlobalSoft
Interfaces Conversacionales

Desplegamos chatbots inteligentes que no solo responden preguntas, sino que ejecutan acciones reales en tus sistemas.



MCP Servers GlobalSoft
MCP Servers

Damos a los agentes de AI (LLMs) la posibilidad de interactuar con tus aplicaciones existentes, permitiéndoles realizar operaciones como consulta de información y/o ejecución de acciones.


¿Qué podemos automatizar para ti?

Solución

Atención al cliente proactiva.

Impacto Real

Chatbots con RAG (Base de Conocimientos) que resuelven dudas y actualizan tickets en tiempo real.

Cualificación de leads.

Procesamos correos y formularios con IA para clasificar clientes potenciales y agendar citas automáticamente en tu CRM.

Análisis de datos no estructurados.

Extracción automática de datos de facturas, contratos o PDFs complejos para alimentar tus bases de datos.

Copilotos internos.

Asistentes que ayudan a tus empleados a consultar políticas internas, generar reportes o redactar contenido técnico.

¿Qué podemos automatizar para ti?

Solución

Atención al cliente proactiva.


Cualificación de leads.


Análisis de datos no estructurados.


Copilotos internos.

Impacto Real

Chatbots con RAG (Base de Conocimientos) que resuelven dudas y actualizan tickets en tiempo real.

Extracción automática de datos de facturas, contratos o PDFs complejos para alimentar tus bases de datos.

Procesamos correos y formularios con IA para clasificar clientes potenciales y agendar citas automáticamente en tu CRM.

Asistentes que ayudan a tus empleados a consultar políticas internas, generar reportes o redactar contenido técnico.

¿Por qué elegir nuestra arquitectura?


Sin limites

A diferencia de otras plataformas, usamos n8n para ofrecerte flujos ultra-personalizados, ejecutando código propio cuando la lógica lo requiere.


Multimodalidad

Aprovechamos la capacidad de Gemini para procesar texto, imágenes y video en una sola automatización.


Escalabilidad

Diseñamos sistemas que crecen contigo, reduciendo drásticamente el costo operativo por cada proceso automatizado.

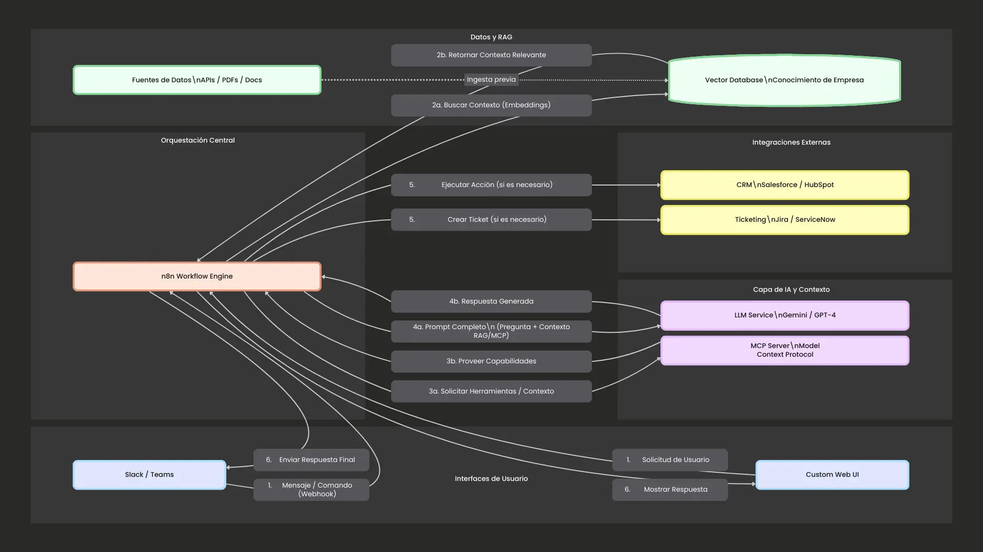
Arquitectura del servicio

Arquitectura del servicio GlobalSoft
Próximos pasos GlobalSoft

Próximo paso

¿Tienes un proceso manual que te quita horas de sueño? Hagamos una auditoría gratuita de 15 minutos para identificar el flujo de trabajo que más impacto tendrá en tu rentabilidad al ser automatizado con IA.


Agenda una Consultoría Técnica

Próximos pasos GlobalSoft

Próximo paso

¿Tienes un proceso manual que te quita horas de sueño? Hagamos una auditoría gratuita de 15 minutos para identificar el flujo de trabajo que más impacto tendrá en tu rentabilidad al ser automatizado con IA.


Agenda una Consultoría Técnica